The South Bay Clean Power CCA initiative’s primary purpose is to create a stable, long-term energy agency that becomes a ‘market maker’ for Distributed Energy — and increasingly relies on these resources over the long-term. Throughout this process, we have not considered the challenge of creating a Distributed Energy-enabled CCA in isolation from the other challenges facing ‘typical’ CCA initiatives.
This is technically challenging, owing to the fact that Distributed Energy is complex. It requires the CCA to possess various technical functions and services that are not included in the ‘typical’ CCA design.
Additionally, and this may surprise some stakeholders, tackling Distributed Energy first requires CCAs to have technical capabilities that more resemble those employed by the utilities — not just for Distributed Energy in particular, but in regards to how energy risk is managed from a practical, day-to-day perspective.
Utilities (and increasingly CCAs in California) employ an integrated set of energy risk management functions to coordinate a diverse portfolio of power contracts and suppliers. The utilities’ power portfolios include Distributed Energy. The graphic below shows these functions, which should be deployed in an integrated fashion:

Without this ability to pick and choose sources of energy, and manage the contracts and power market operations, a CCA has limited ability to plan for and integrate Distributed Energy into its operations in a systemic fashion.
This is one of the main reasons why SBCP is proposing the “Portfolio Manager” operational model, to provide the SBCP CCA with ‘utility-grade’ capabilities in energy risk management, from early on in the CCA implementation process.
The “Portfolio Manager” operational model is a critical risk management recommendation as well— it provides a much higher level of transparency and expertise to manage the primary operational risk for any CCA: energy power costs.
Because of this, over the course of 2017 the “Portfolio Manager model” has been adopted by numerous CCAs and CCA initiatives: Redwood Coast Energy Authority, Silicon Valley Clean Power, MCE Clean Energy, Inland Choice Energy, East Bay Clean Energy and Monterey Clean Power.
We have interviewed five leading Portfolio Managers — both private companies and nonprofits owned by public power — that are offering these services to California CCAs, and published this exchange in our “Q&A with Portfolio Managers” report:

With this as a foundation, the SBCP Business Plan also identifies additional, specific Distributed Energy capabilities that the CCA will deploy — spanning data analytics, power planning, program design, customized power procurement & contract management, active power market operations & settlements, data & billing management, rate design and customer engagement functions.
This design guidance draws heavily from the way the utilities are evolving in California — because supporting Distributed Energy requires specific functionality across a range of operational activities.
To ensure that SBCP remains stable over the long-term, we have also anticipated and analyzed broader sources of risk that threaten to undermine the CCA industry as a whole.
CCAs are entering a period of unprecedented regulatory risk. Certain threats are political, while others are more fundamental — and while the details are complex (and explained in our reports), the end result is that CCAs may find it increasingly hard to price power competitively with the utilities, likely starting around 2020.
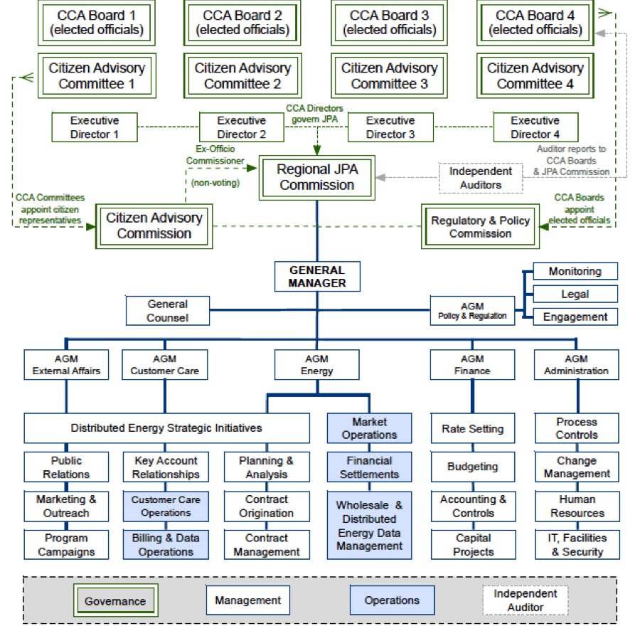
As a solution to help manage this risk, SBCP has recommended a widely-used model taken from the broader public power industry, deployed in this precise sort of situation: a regional joint-action agency to share services between CCAs.
The model, as one 40-year public public veteran that reviewed the SBCP Business Plan commented, is “near universal” and “overdue” for the CCA industry. There are 27 of these agencies across the USA, including two in California: NCPA and SCPPA (the Northern California Power Agency and the Southern California Public Power Authority). As a selection:

Creating a Regional Joint Powers Agency of multiple, autonomous CCAs standardizes services and coordinates power planning at an advantageous economy-of-scale.
It is a vehicle to build a deeper bench of expert public-sector staff, and to provide higher quality services at a lower cost, than any individual CCA would be able to afford on its own. It would also accelerate the integration of Distributed Energy territory-wide, and significantly enhance regulatory engagement powers — for the benefit of all member CCAs.
In other words, it gives CCAs many of the same advantages that the large utilities enjoy — and mimicking those advantages is a prudent risk management strategy.
To be functional and stable, the member CCAs & Regional JPA must have specific features and responsibilities:
There are a number of additional design considerations that are discussed in the SBCP Business Plan — such as how costs are to be allocated between member CCAs.
The early-stage organization chart for the Regional JPA of CCAs from the SBCP Business Plan is below — it would evolve over time, as both the Regional JPA and member CCAs build staff capacity (as appropriate):

We have received substantial interest from other CCA initiatives and stakeholders in this proposal — from various statewide environmental and social justice groups, and CCA initiatives from San Luis Obispo down to Orange County.
There are also substantial industry resources and support for an initiative of this kind within public power associations — which are observing the development of CCA in California and increasingly encouraged by the maturation of the industry.
While we strongly encourage SBCP cities to engage in this initiative, our financial planning and implementation process prioritize the launch of SBCP as a Distributed Energy-enabled CCA. As a precaution, we also recommend that service contracts executed by SBCP be designed to transfer to the Regional JPA of CCAs if and when it is created in cooperation with other CCA initiatives.
You must be logged in to post a comment.